Platform Overview
Naval Architecture
Core Systems
Hardware & Assembly
Building in Sections
3D printed hull assembly and mechanical drive integration.
Rudder Testing
Control surface testing and calibration.
Assembly Progress
Integrating electronic components in aft section.
Electronics Housing
Switching from early prototype (white) to more compact red housing unit.
Watertight Connections
Soldering and sealing electrical connections.
Stack Camera
Camera system and radio antenna installation.
Printing Small Parts
Fabrication of detailed components and structural elements.
Forward Audio Component
MP3 player audio component for horn, radio transmissions, and easter egg.
Aft Audio Component
I2S DAC and audio system installation.
Interior Model
Much of the interior is modeled too.
Hull Interior
Internal structure and component placement, view from above.
Lifeboat Detail
Detail work on lifeboat components.
Audio Engine System
Adjust throttle to hear how the engine audio pitch and volume respond in real-time. Engine audio processed with FFT filtering for smooth looping.
Command Interface
Mobile Bridge Console
iOS app for real-time telemetry, signal relay, and system control.
App Walkthrough
Live demonstration of the mobile bridge console interface and control features.
Design and Schematics
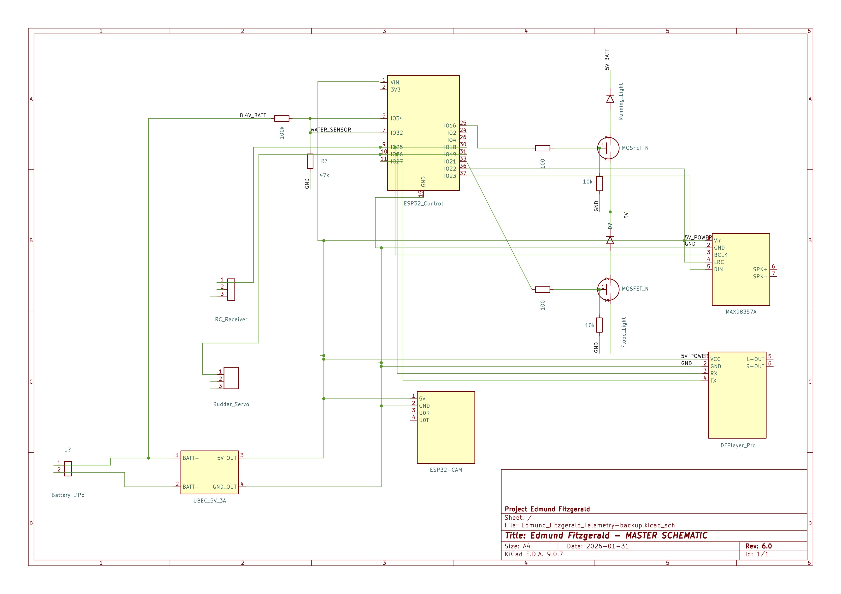
System Schematic
Complete electronics system showing ESP32, audio, sensors, and control signals.
RC Transmitter Controls
Drag the sticks to simulate RC transmitter input. Range: 1000µs (full reverse/left) to 2000µs (full forward/right).
Pool Testing
Pool Test
Initial water testing and system verification in controlled pool environment.
Pool Test POV
Point-of-view perspective of pool testing and operational diagnostics.
Sea Trials
Video from Land
Field testing and performance documentation from shore perspective.
Onboard Camera
Point-of-view perspective from the vessel's onboard camera system.